18新利网址
新闻资讯
新利客服电话人工服务
政策法规
会员中心
资信管理
法律服务
专业委员会
关于协会
登录
注册
用户中心
修改密码
退出
首页
18新利网址
新闻资讯
通知公告
行业动态
luck18首页
新利客服电话人工服务
政策法规
法律法规
安防标准
团体标准
会员中心
协会文件
会员注册
推荐会员
会员活动
技术培训
资信管理
资信申请
资信年审
资信升级
变更补办
证书查询
下载中心
法律服务
法律顾问
法律知识
法律文本
培训讲座
专业委员会
专家委员会
团标委员会
LED委员会
关于协会
协会简介
组织架构
各地办事处
联系我们
×
修改密码
密码:
确认密码:
×
提示
登陆后才能进行操作,点击确定去登陆。
×
用户中心
登录人:
职务:
企业名称:
所在城市:
手机号:
登录时间:
新利官网app
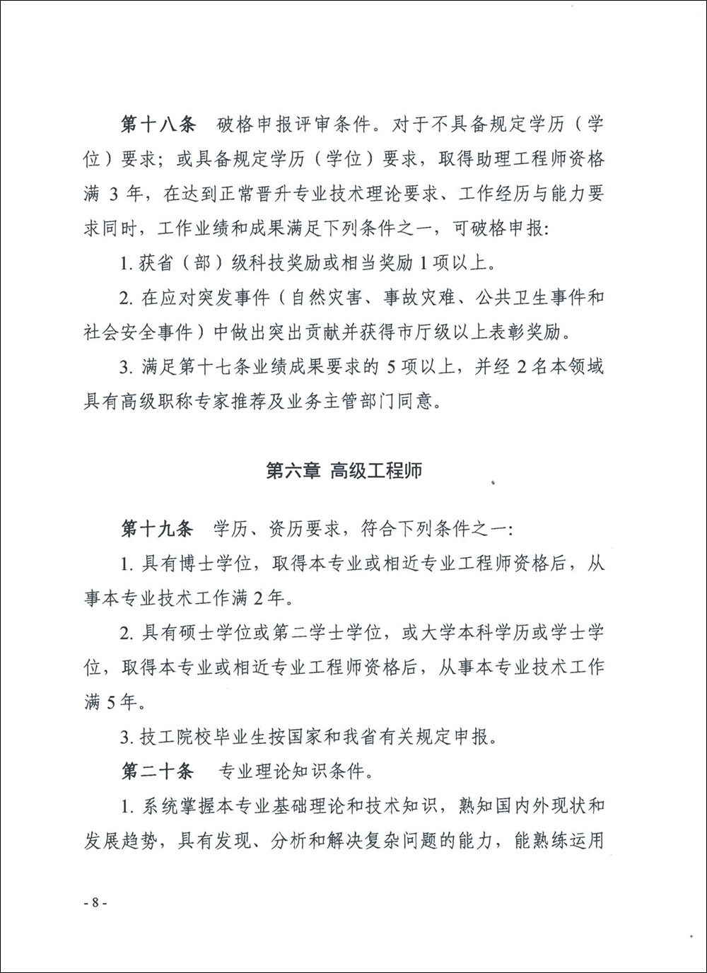
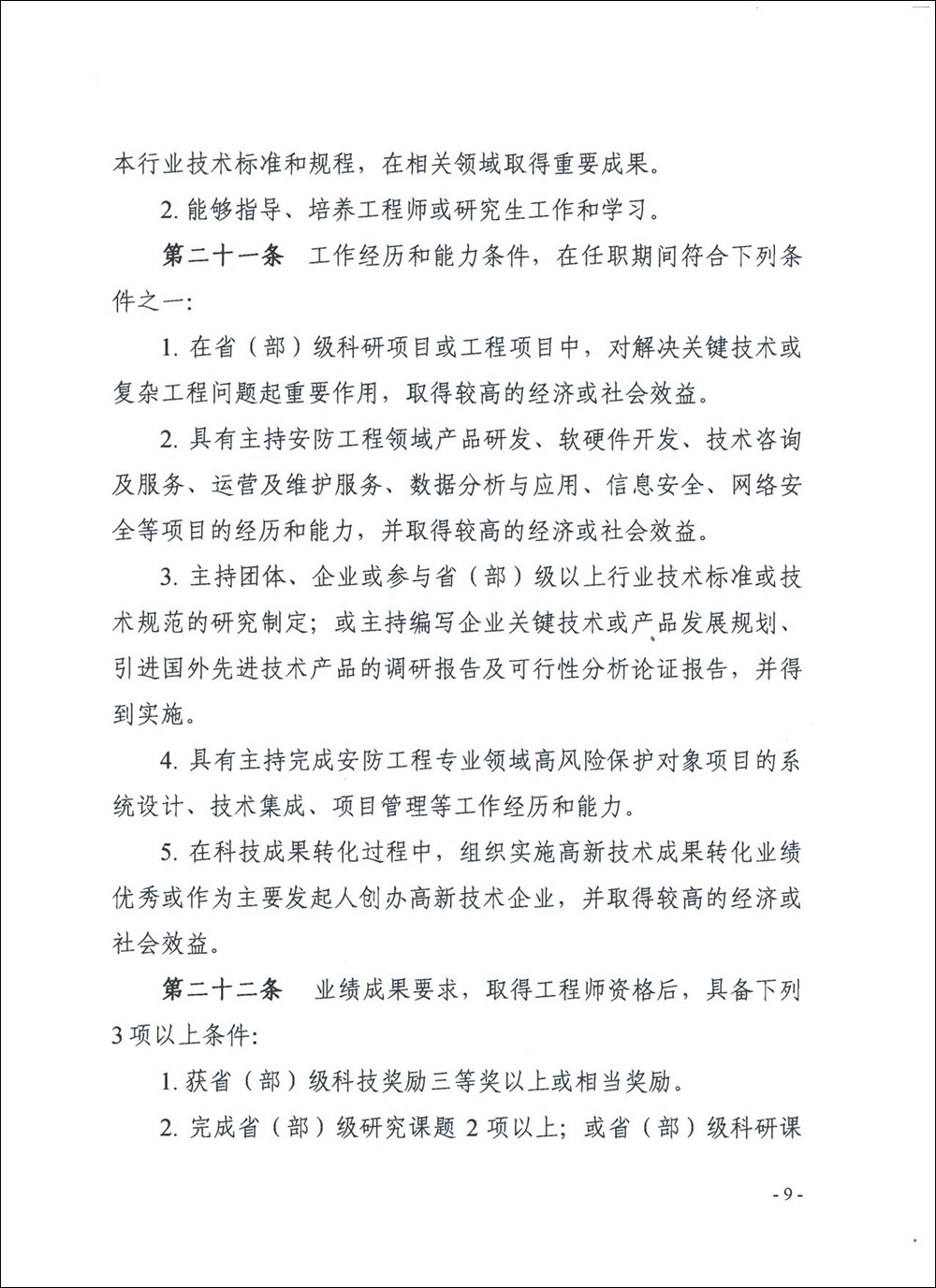
关于印发《辽宁省工程系列安防工程专业技术人员职称评审标准条件(试行)》的通知
2021-10.15
新利官网app
新利luck全站登录办公电话
最新资讯
新利直营官网首页
2025.11.10
新利官网app
2025.11.06
18luck新利苹果
2025.11.05
培训证书信息录入方法
2025.11.05
新利Lucky
2025.11.04
协会受邀参加第四届全国安防与无人机行业党建联学共建...
2025.10.31
新利Lucky
办事大厅
资信申请
资信年审
资信升级
变更补办
培训报名
证书变更
专家委员会
下载中心
网站首页
帮助中心
联系我们
意见反馈
Copyright © www.www.anrkhr.com,All Rights Reserved.
辽ICP备10206906号-1
辽公网安备 21010302000565号
技术支持:辽宁华夏天通科技股份有限公司
QQ客服
3400698574
微信订阅号
微信服务号
辽宁安防网
地址:辽宁省沈阳市文艺路18号
Email:Inafxh@163.com
Tel:024-24205566
Copyright © www.www.anrkhr.com,All Rights Reserved.
辽ICP备10206906号-1
技术支持:辽宁华夏天通科技股份有限公司
新利官网app